图片

农业农村部制定饲料风险物质筛查指南

农 业 农 村 部 发 布 公 告 称 依 据《兽 药 管 理 条例》、《饲料和饲料添加剂管理条例》规定我部组织制定了《饲料中风险物质的筛查与确认技术指南液相色谱-串联质谱法》。

该《方法》指出在仪器正常条件下,试样溶液上机测定,试样溶液中待测物与质谱数据库中目标物色谱峰的保留时间相对偏差应在+2.5%之内,且至少两个定性离子对的信噪比不小于3,则认为筛查到疑似阳性“样品,应进行确认。若出现仪器信号饱和等色谱峰异常情况,应将试样溶液稀释后再进行确认。

详情可见农业农村部937号公告。

图片

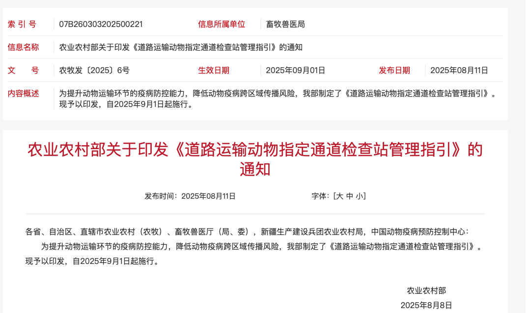
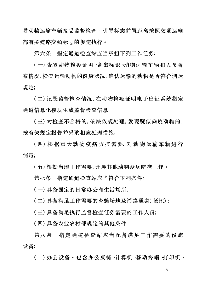
鲁宠协消息:8月8日,为提升动物运输环节的疫病防控能力,降低动物疫病跨区域传播风险,农业农村部发布《道路运输动物指定通道检查站管理指引》的通知,明确自2025年9月1日起,全国范围内道路运输动物需经指定通道检查站接受防疫检查。

覆盖全品类动物,宠物运输也将实行“一宠一证”

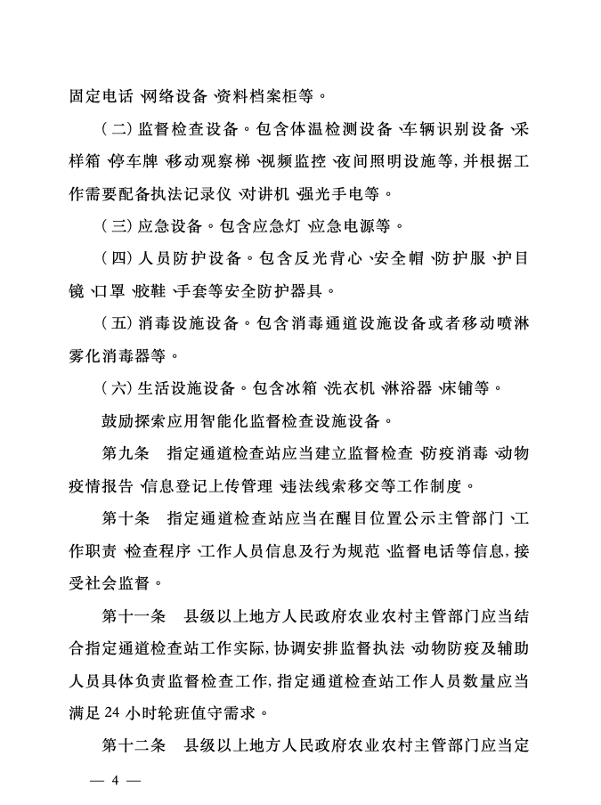
这部指引是根据《中华人民共和国动物防疫法》而制定。据《动物法网》的分析,这是激动人心的时刻!《指引》中所称之动物,是《动物防疫法》上所有的动物,包括畜禽、伴侣动物、野生动物、实验动物等。

这意味着从9月1日起,宠物运输不再是“自由行”,需经过在道路运输指定通道上的动物防疫检查站,接受检查。

对于以饲养为目的的活体猫狗运输,将落实“一猫一证”“一犬一证”的产地检疫要求,运输时需携带动物检疫证明,运输车辆和人员需提前备案,运输途中的健康状况也将纳入检查范围。

图片

以食用为目的的猫狗运输,无论是活体,还是被屠宰被虐杀的遗体,将面临更严格的管控,非法运输行为将无处遁形。

宠物异地就诊:需提前备好“通关证”

《指引》的实施将直接影响宠物异地转诊流程。携带宠物异地就诊前,需提前办理产地检疫证明,运输车辆和陪同人员需完成备案,行驶途中需从指定通道通过并接受检查。

这一变化虽增加了前期准备工作,但能有效降低跨区域运输导致的宠物疫病传播风险,尤其对犬瘟热、猫瘟等传染性强的疾病防控意义重大。同时,检查站的信息化管理将实现检疫信息实时共享,让宠物异地就诊的健康追溯更精准。

检查站标准化运作,筑牢疫病防控屏障

《指引》对指定通道检查站的设置、职责和设施配置作出详细规定。省级农业农村部门将结合疫病分布、路网布局等因素,科学规划检查站位置并向社会公布;检查站需配备体温检测设备、消毒设施、视频监控等硬件,工作人员实行24小时轮班值守,对运输动物的检疫证明、健康状况等进行全面查验。

检查中若发现不合格的, 依法依规处理, 发现疑似染疫动物的, 按有关规定报告并采取相应处理措施。这一标准化流程将从运输环节切断疫病传播链条,为动物和公共卫生安全加上“双保险”。

《道路运输动物指定通道检查站管理指引》重点提炼

  • 增强了动物运输环节的疫病防控能力,细化查验内容,包括:检疫证明、畜禽标识、车辆备案及健康状况检查等;

  • 规定不合格情况的处理流程(如疫情报告、消毒要求);

  • 要求农业农村部门与公安、交通等部门共同协作;

  • 明确检查站需配备固定办公场所、查验场地、消毒设施及24小时轮班人员,并列出详细设备清单(如执法记录仪、消毒通道等);

  • 新增信息化要求,如对接动物检疫电子出证系统、建立信息共享机制,而非依赖人工记录;

附《道路运输动物指定通道检查站管理指引》全文:

图片
图片
图片
图片
图片
图片